○丸森町住民基本台帳の一部の写しの閲覧等に関する規則
平成18年10月30日
規則第29号
(趣旨)
第1条 この規則は、住民基本台帳法(昭和42年法律第81号。以下「法」という。)に基づく住民基本台帳の一部の写しの閲覧等に係る事務に関し、法、住民基本台帳法施行令(昭和42年政令第292号)及び住民基本台帳の一部の写しの閲覧及び住民票の写し等の交付に関する省令(昭和60年自治省令第28号。以下「省令」という。)に定めるもののほか、必要な事項を定めるものとする。
(閲覧の方法)
第2条 閲覧しようとする個人の住民票が特定されていない不特定多数の者に係る住民基本台帳の閲覧については、法第11条第1項に規定する住民基本台帳の一部の写し(住民基本台帳に記録されている事項のうち氏名、出生の年月日、男女の別、住所を記載したもの。以下「閲覧台帳」という。)をもって閲覧に供するものとする。
2 ドメスティック・バイオレンス及びストーカー行為等の被害者等で町長が支援措置を講じた者(以下「支援対象者」という。)については、閲覧台帳の該当ページから支援対象者に係る個人情報を削除したうえで複製を作成し、原本に替えて複製したページをもって閲覧に供するものとする。
3 閲覧しようとする個人の住民票が特定されている者に係る住民基本台帳の閲覧については、原則として世帯主名、続柄、本籍、筆頭者名等の事項を省略した住民票の写しの交付をもって対応するものとする。ただし、特に申出があった場合は、閲覧台帳の該当ページから当該対象者に係る部分のみを複写し、原本に替えて複製したページをもって閲覧に供するものとする。
4 住民基本台帳に記載されている本人から自己に係る閲覧の申出があったときは、法第12条に規定する住民票の写し等の交付をもって対応するものとする。
(閲覧の申出等)
第3条 前条第1項の規定による閲覧を行おうとする者(以下「申出者」という。)は、原則として事前に閲覧希望日を予約するものとする。この場合において、当該申出者は、閲覧希望日の1か月前から2週間前までの間に予約を行うものとする。
2 町長は、前項の予約を受けたときは、当該申出者に対し関係書類を交付するものとする。
(2) 住民基本台帳閲覧申出書(様式第2号)
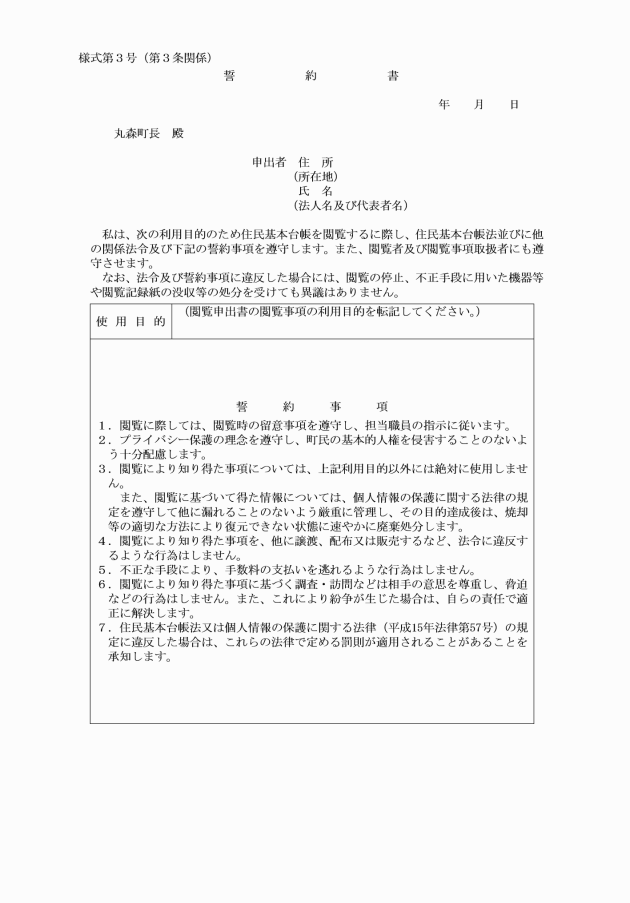
(3) 誓約書(様式第3号)
(4) 申出者が法人の場合は、法人登記簿の謄本又は登記事項証明書(申出の日前6か月以内のもの(写しの場合は謄本の原本を併せて提示。)以下同じ。)
(5) 申出者における個人情報保護管理に関する資料(プライバシーマークが付与されていることを示す書類、プライバシーポリシー等。以下同じ。)
(6) 申出者が委託を受けて閲覧する場合又は委託して受託者に閲覧させる場合は、委託契約書(原本又は写しであることを明らかにしたもの。原本は写しを取ったうえで返却。)並びに委託者及び受託者の誓約書、個人情報保護管理に関する資料、委託者又は受託者が法人の場合は、法人登記簿の謄本又は登記事項証明書
(7) 閲覧目的を具体的に確認できる資料(調査要綱、調査用紙等)
(8) その他町長が必要と認める書類
(共同申出者)
第4条 法第11条の2第1項各号に規定する活動等を申出者と共同して行う者は、当該申出者の申出と同時に申し出なければならない。申出者が第三者から委託を受けて閲覧を実施し、当該閲覧事項を委託者に提供する場合の委託者も、同様とする。
2 この規則中申出者に関する規定は、前項の規定により申し出た者に適用する。
(個人閲覧事項取扱者)
第5条 町長は、法第11条の2第3項の規定による申出があったときは、同条第2項第2号に規定する利用目的の達成のため相当な理由あると認められる場合に限り、その申出を承認することができる。
(閲覧の制限等)
第7条 法第11条の2第1項第1号の規定による閲覧は、住民基本台帳の一部の写しの閲覧についての公益性の判断に関する基準(平成18年総務省告示第495号)の規定に照らし、町長が適当と認めた場合に限るものとする。
2 法第11条の2第1項第2号に規定する公共的団体は、地方自治法(昭和22年法律第67号)第157条第1項の規定により普通地方公共団体の長が指揮監督することができる公共的な活動を行う団体等とする。
3 法第11条の2第1項第3号に規定する町長が定めるものは、次のとおりとする。
(1) 自己の住所地に第三者が住所を設定していないかを確認したい旨の申出であって、具体的かつ正当な理由があると認められるもの
(2) 集合住宅の管理組合が、管理業務を行うために当該集合住宅の居住者を確認する必要がある場合で、他の手段がないと認められるもの
(3) 前2号に掲げるもののほか、営利以外の目的で、かつ、特別の事情により居住関係の確認を必要とする具体的理由があると町長が認めるとき。
4 閲覧台帳から転記できる項目は、氏名、出生の年月日、男女の別及び住所のうち閲覧目的に必要な項目に限るものとする。
(本人であることの確認等)
第8条 法第11条第1項の規定に基づく閲覧者は、閲覧する際に国又は地方公共団体(以下「国等」という。)の職員たる身分を示す証明書(以下「身分証明書」という。)を提示しなければならない。
2 町長は、前項の身分証明書に本人の顔写真が貼付されていない場合は、当該閲覧者に対し、個人番号カード又は旅券、運転免許証その他官公署が発行した免許証、許可証若しくは資格証明書等(本人の顔写真が貼付されたものに限る。)の提示を求めることができる。
3 町長は、当該閲覧者が請求の際に明らかにされた閲覧者であるか疑わしいときは、当該請求をした国等に照会する等の方法により確認しなければならない。
4 法第11条の2第1項の規定に基づく閲覧者は、閲覧する際に、次に掲げるいずれかの書類を提示しなければならない。
(1) 個人番号カード又は旅券、運転免許証その他官公署が発行した免許証、許可証若しくは資格証明書等(本人の顔写真が貼付されたものに限る。)であって、当該閲覧者が本人であることを確認するため町長が適当と認める書類
(2) 当該閲覧者が本人であることを確認するため、郵便その他町長が適当と認める方法により当該閲覧者に対して送付した照会書の回答書及び町長が適当と認める書類
5 町長は、前各項に定めるもののほか、口頭で質問を行って補足する等、必要に応じて本人確認のための措置を講じるものとする。
(閲覧の実施)
第9条 閲覧は、閲覧台帳等を適正に管理するため次の方法により実施するものとする。
(1) 閲覧時間は、原則として午前9時から午後0時まで及び午後1時から午後4時30分までとする。ただし、閲覧件数その他の事情により業務の執行に支障があると認めるときは、閲覧時間の制限を行うものとする。
(2) 閲覧者の人数は、原則として1名とする。ただし、閲覧件数等やむを得ない事情がある場合に限り、2名とすることができる。
(3) 閲覧は、職員が指定した場所(以下「所定の場所」という。)で行うものとする。
(4) 閲覧内容の転記に当たっては、町が支給する閲覧記録紙(様式第6号。以下「記録紙」という。)を使用するものとし、カメラ、複写機等の使用は、禁止するものとする。
(5) 閲覧者が所定の場所から離れるときは、閲覧台帳及び記録紙を一時職員に返却しなければならない。また、閲覧台帳及び記録紙を所定の場所から持ち出してはならない。
(6) 町長は、緊急な事態等により、閲覧させることが困難であると認めるときは、閲覧を一時中断若しくは中止することができる。
(7) 前各号のほか、閲覧者は、職員の指示に従わなければならない。
(閲覧時の立会い等)
第10条 町長は、閲覧の際に住民基本台帳の一部の写しの閲覧請求書又は住民基本台帳閲覧申出書の記載事項の確認照合を行うとともに、第8条の規定により本人であることの確認を行わなければならない。
2 町長は、前項の確認終了後に記録紙を支給し、原則として職員立会いのもとに閲覧させるものとする。
(転記内容の点検等)
第11条 町長は、閲覧終了後職員に転記内容を点検させたうえで、記録紙を複写するとともに、余分な記録紙を返却させるものとする。
2 町長は、記録紙に不要な内容や閲覧請求等事項以外のものが転記されている場合は、職員立会いのもとにそれらの事項を抹消させなければならない。抹消することができない場合は、記録紙を回収し廃棄処分するものとする。
(消除された住民票に係る閲覧申請)
第12条 消除された住民票については、その閲覧請求に応じないものとする。
(支援対象者の住民票に係る閲覧請求等)
第13条 第2条第2項に規定する支援対象者に係る住民票の閲覧の申出がなされたときは、次により取り扱うものとする。
(1) 加害者が判明している場合で、加害者から申出若しくは請求がなされたとき(閲覧者及び個人閲覧事務取扱者若しくは法人閲覧事務取扱者の中に加害者が含まれている場合を含む。以下この条において同じ。)は、法第11条の2第1項各号に掲げる活動に該当しないものとして、閲覧を拒否するものとする。
(3) その他の第三者から申出がなされたときは、本人であることの確認及び利用の目的等について厳格に審査し、加害者等が閲覧することがないよう努めなければならない。
(報告)
第14条 町長は、法第11条の2第1項の申出による住民基本台帳の一部の写しの閲覧について、個人の権利利益を保護するため必要があると認めるときは、申出者に対して必要な報告をさせることができる。
(勧告等)
第15条 町長は、閲覧に際し閲覧者がこの規則の規定に反する行為や職員の指示に従わなかったときは、直ちに閲覧の中止を命じ、閲覧台帳及び記録紙を返却させることができる。
2 町長は、閲覧者若しくは申出者が偽りその他不正の手段により法第11条の2第1項の規定による住民基本台帳の一部の写しの閲覧をし、若しくはさせたとき、又は、申出者、閲覧者、個人閲覧事項取扱者若しくは法人閲覧事項取扱者が同条第7項の規定に違反した場合において、個人の権利利益を保護するため必要があると認めるときは、同条第8項から第10項までの規定に基づき、是正のための措置を講じるための勧告若しくは措置を講じるよう命じることができる。
(閲覧状況の公表)
第16条 町長は、法第11条第3項及び法第11条の2第12項の規定に基づき、閲覧の状況を広報紙等に掲載するなどの方法により年1回公表するものとする。
2 法第11条第1項の請求による閲覧(犯罪捜査等のための請求に係るものを除く。)の状況について公表する事項は、次のとおりとする。
(1) 閲覧の請求をした国又は地方公共団体の機関の名称
(2) 請求の事由
(3) 閲覧の年月日
(4) 閲覧に係る住民の範囲
3 法第11条の2第1項の申出による閲覧(同項第3号に掲げる活動に係るものを除く。)の状況について公表する事項は、次のとおりとする。
(1) 申出者の氏名(申出者が法人の場合にあっては、その名称及び代表者又は管理人の氏名)
(2) 利用目的の概要
(3) 閲覧の年月日
(4) 閲覧に係る住民の範囲
(補則)
第17条 この規則に定めるもののほか、必要な事項は、別に定める。
附則
この規則は、平成18年11月1日から施行する。
附則(平成24年3月27日規則第8号)
この規則は、平成24年4月1日から施行する。
附則(平成27年12月28日規則第16号抄)
(施行期日)
第1条 この規則は、平成28年1月1日から施行する。
(丸森町住民基本台帳の一部の写しの閲覧等に関する規則の一部改正に伴う経過措置)
第2条 第1条の規定による改正後の丸森町住民基本台帳の一部の写しの閲覧等に関する規則の規定は、個人番号カードの交付を受けた者について適用し、個人番号カードの交付を受けていない者については、なお従前の例による。
2 この規則の施行の際、第1条の規定による改正前の丸森町住民基本台帳の一部の写しの閲覧等に関する規則の様式による用紙で、現に残存するものは、当分の間、所要の修正を加え、なお使用することができる。
附則(平成28年3月30日規則第11号)
(施行期日)
1 この規則は、平成28年4月1日から施行する。
(経過措置)
2 行政庁の処分その他の行為又は不作為についての不服申立てに関する手続であってこの規則の施行前にされた行政庁の処分その他の行為又はこの規則の施行前にされた申請に係る行政庁の不作為に係るものについては、なお従前の例による。
附則(令和4年3月30日規則第7号)
この規則は、令和4年4月1日から施行する。
附則(令和5年3月31日規則第16号)
この規則は、令和5年4月1日から施行する。
附則(令和7年3月31日規則第9号)
この規則は、令和7年4月1日から施行する。







